Упр.4.131 ГДЗ Дорофеев Суворова 9 класс (Алгебра)
Решение #1

Рассмотрим вариант решения задания из учебника Дорофеев, Суворова, Бунимович 9 класс, Просвещение:
После окончания университета дипломник имеет возможность получить одну из двух работ. На одной из них его годовой заработок в первый год составит 150 000 р., а затем ежегодно будет увеличиваться на 15% от этой суммы. На второй работе в первый год его заработок составит 100 000 р. и затем ежегодно к нему будет добавляться 20% от предыдущего заработка.
а) Выпишите планируемый заработок в первый, второй и третий годы на каждой из этих работ.
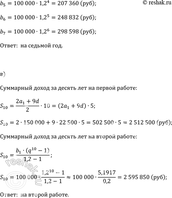
б) На какой по счёту год заработок на второй работе превзойдёт заработок на первой работе?
в) Предположим, что дипломник планирует работать в одном месте не менее 10 лет. На какой из этих работ его суммарный заработок будет больше?
Популярные решебники 9 класс Все решебники
*К сожалению, временные проблемы с публикацией комментариев с мобильных устройств.