🔥ГДЗ под запретом?

Упр.4.116 ГДЗ Виленкин Жохов 6 класс Часть 2, Просвещение (Математика)

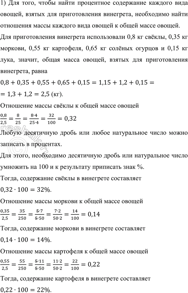
Решение #1 (Учебник 2023)

Изображение ) Для приготовления винегрета использовали 0,8 кг свёклы, 0,35 кг моркови, 0,55 кг картофеля, 0,65 кг солёных огурцов и 0,15 кг лука. Найдите процентное содержание...
Дополнительное изображение

Решение #2 (Учебник 2023)

Изображение ) Для приготовления винегрета использовали 0,8 кг свёклы, 0,35 кг моркови, 0,55 кг картофеля, 0,65 кг солёных огурцов и 0,15 кг лука. Найдите процентное содержание...
Дополнительное изображение
Дополнительное изображение

Решение #3 (Учебник 2023)

Изображение ) Для приготовления винегрета использовали 0,8 кг свёклы, 0,35 кг моркови, 0,55 кг картофеля, 0,65 кг солёных огурцов и 0,15 кг лука. Найдите процентное содержание...

Рассмотрим вариант решения задания из учебника Виленкин, Жохов, Чесноков 6 класс, Просвещение:
) Для приготовления винегрета использовали 0,8 кг свёклы, 0,35 кг моркови, 0,55 кг картофеля, 0,65 кг солёных огурцов и 0,15 кг лука. Найдите процентное содержание каждого вида овощей, взятых для приготовления винегрета.
Для того, чтобы найти процентное содержание каждого вида овощей, взятых для приготовления винегрета, необходимо найти отношения массы каждого вида овощей к общей массе овощей.
Для приготовления винегрета использовали 0,8 кг свёклы, 0,35 кг моркови, 0,55 кг картофеля, 0,65 кг солёных огурцов и 0,15 кг лука, значит, общая масса овощей, взятых для приготовления винегрета, равна
0,8+0,35+0,55+0,65+0,15=1,15+1,2+0,15=1,3+1,2=2,5 (кг).
Отношение массы свёклы к общей массе овощей
0,8/2,5=8/25=(8•4)/(25•4)=32/100=0,32
Любую десятичную дробь или любое натуральное число можно записать в процентах.
Для этого, необходимо десятичную дробь или натуральное число умножить на 100 и к результату приписать знак %.
Тогда, содержание свёклы в винегрете составляет
0,32•100=32%.
Отношение массы моркови к общей массе овощей
0,35/2,5=35/250=(5•7)/(5•50)=(7•2)/(50•2)=14/100=0,14
Тогда, содержание моркови в винегрете составляет
0,14•100=14%.
Отношение массы картофеля к общей массе овощей
0,55/2,5=55/250=(5•11)/(5•50)=(11•2)/(50•2)=22/100=0,22
Тогда, содержание картофеля в винегрете составляет
0,22•100=22%.
Отношение массы солёных огурцов к общей массе овощей
0,65/2,5=65/250=(5•13)/(5•50)=(13•2)/(50•2)=26/100=0,26
Тогда, содержание солёных огурцов в винегрете составляет
0,26•100=26%.
Отношение массы лука к общей массе овощей
0,15/2,5=15/250=(5•3)/(5•50)=(3•2)/(50•2)=6/100=0,06
Тогда, содержание лука в винегрете составляет 0,06•100=6%.
Ответ: 32%; 14%; 22%; 26%; 6%.
2) Для приготовления травяного чая смешали 0,15 кг душицы, 0,54 кг зверобоя, 0,36 кг ромашки, 0,27 кг чабреца и 0,18 кг мяты. Найдите процентное содержание каждого вида трав в полученной смеси.
Для того, чтобы найти процентное содержание каждого вида трав, взятых для приготовления чая, необходимо найти отношения массы каждого вида трав к общей массе полученной смеси.
Для приготовления чая использовали 0,15 кг душицы, 0,54 кг зверобоя, 0,36 кг ромашки, 0,27 кг чабреца и 0,18 кг мяты, значит, общая масса трав, взятых для приготовления чая, равна
0,15+0,54+0,36+0,27+0,18=0,15+0,9+0,45=
=0,9+0,6=1,5 (кг).
Отношение массы душицы к общей массе травяной смеси
0,15/1,5=15/150=15/(15•10)=1/10=0,1
Любую десятичную дробь или любое натуральное число можно записать в процентах.
Для этого, необходимо десятичную дробь или натуральное число умножить на 100 и к результату приписать знак %.
Тогда, содержание душицы в смеси составляет 0,1•100=10%.
Отношение массы зверобоя к общей массе травяной смеси
0,54/1,5=54/150=(3•18)/(3•50)=(18•2)/(50•2)=36/100=0,36
Тогда, содержание зверобоя в смеси составляет
0,36•100=36%.
Отношение массы ромашки к общей массе травяной смеси
0,36/1,5=36/150=(3•12)/(3•50)=(12•2)/(50•2)=24/100=0,24
Тогда, содержание ромашки в смеси составляет
0,24•100=24%.
Отношение массы чабреца к общей массе травяной смеси
0,27/1,5=27/150=(3•9)/(3•50)=(9•2)/(50•2)=18/100=0,18
Тогда, содержание чабреца в смеси составляет 0,18•100=18%.
Отношение массы мяты к общей массе травяной смеси
0,18/1,5=18/150=(3•6)/(3•50)=(6•2)/(50•2)=12/100=0,12
Тогда, содержание мяты в смеси составляет 0,12•100=12%.
Ответ: 10%; 36%; 24%; 18%; 12%.
Для того, чтобы умножить десятичную дробь на 100, необходимо в этой дроби перенести запятую вправо на 2 цифры.
При этом учитываем то, что если к десятичной дроби приписать справа какое угодно количество нулей, то получится дробь равная данной.

*Цитирирование задания со ссылкой на учебник производится исключительно в учебных целях для лучшего понимания разбора решения задания.
*К сожалению, временные проблемы с публикацией комментариев с мобильных устройств.