🔥ГДЗ под запретом?

Пункт 4 ГДЗ Рабочая тетрадь Ткачёва Виленкин 6 класс (Математика)

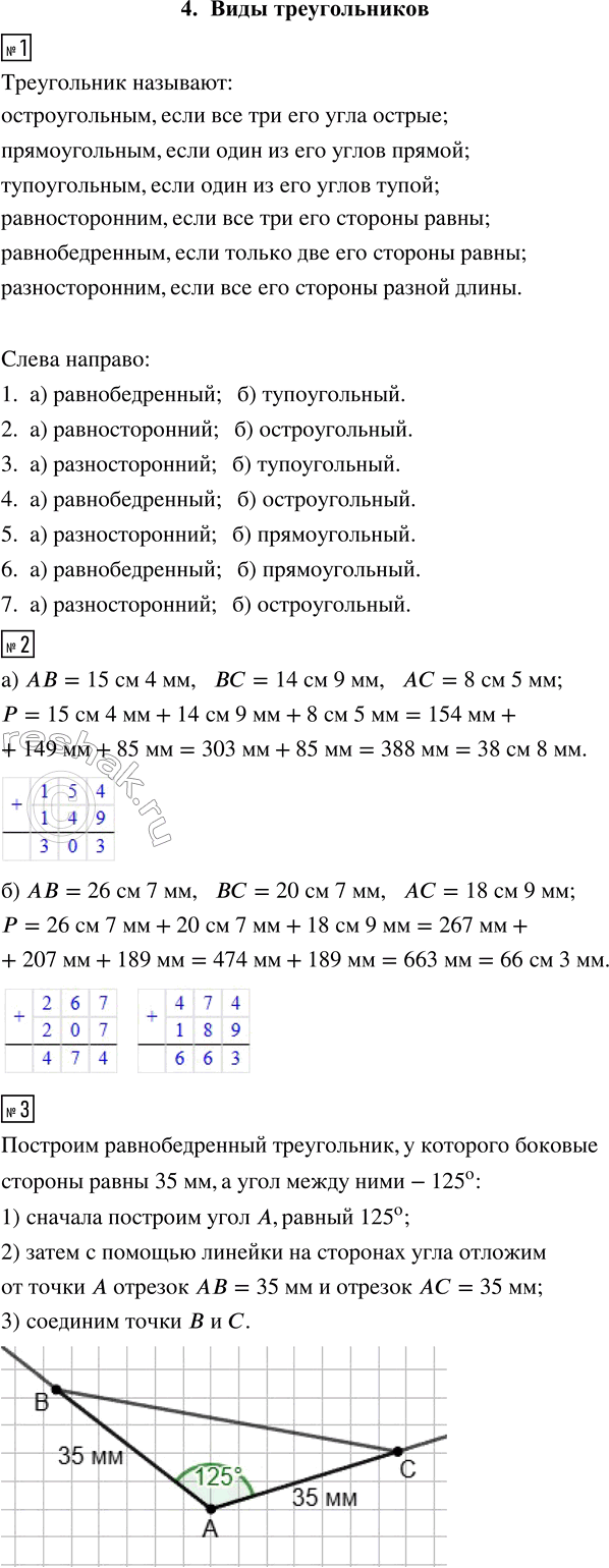
Изображение 1. Назовите каждый изображённый треугольник:а) в зависимости от наличия или отсутствия равных сторон;б) по видам его углов.2. Найдите периметр Р треугольника АВС,...
Дополнительное изображение

Рассмотрим вариант решения задания из учебника Ткачёва, Виленкин 6 класс, Просвещение:
1. Назовите каждый изображённый треугольник:
а) в зависимости от наличия или отсутствия равных сторон;
б) по видам его углов.
2. Найдите периметр Р треугольника АВС, если:
а) АВ = 15 см 4 мм, ВС = 14 см 9 мм, АС = 8 см 5 мм;
б) АВ = 26 см 7 мм, BС = 20 см 7 мм, АС = 18 см 9 мм.
3. Постройте равнобедренный треугольник, у которого боковые стороны равны 35 мм, а угол между ними — 125°.
4. С помощью циркуля и линейки постройте треугольник АBС, если АВ = ВС = 3 см, АС = 4 см.
5. Найдите величину угла В в треугольнике АВС, если:
a) ?A = 85°, ?C = 17°; б) ?A = 48°, ?C = 66°.
*Цитирирование задания со ссылкой на учебник производится исключительно в учебных целях для лучшего понимания разбора решения задания.
*К сожалению, временные проблемы с публикацией комментариев с мобильных устройств.