🔥ГДЗ под запретом?

Пункт 2 ГДЗ Рабочая тетрадь Ткачёва Виленкин 6 класс (Математика)

Изображение 1. Заполните пропуски:а) процент — это __ числа (величины);б) 1 % = 1/100 = 0,__;в) чтобы найти 1 % от числа, нужно это число ___;г) чтобы перевести число в...
Дополнительное изображение
Дополнительное изображение

Рассмотрим вариант решения задания из учебника Ткачёва, Виленкин 6 класс, Просвещение:
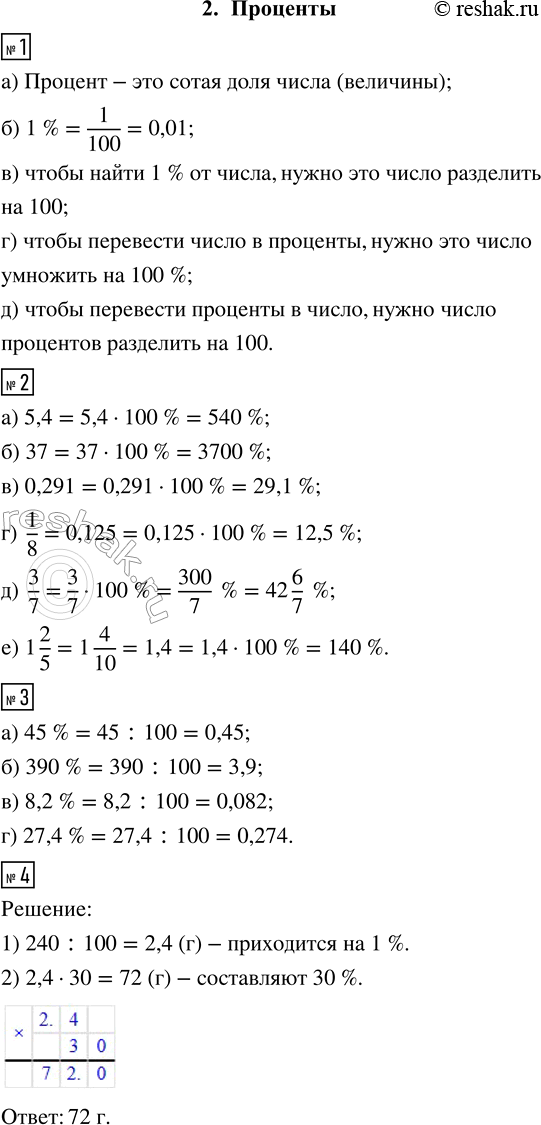
1. Заполните пропуски:
а) процент — это __ числа (величины);
б) 1 % = 1/100 = 0,__;
в) чтобы найти 1 % от числа, нужно это число ___;
г) чтобы перевести число в проценты, нужно это число __ на 100 %;
д) чтобы перевести проценты в число, нужно число процентов __.
2. Переведите в проценты число:
а) 5,4; б) 37; в) 0,291; г) 1/8; д) 3/7; е) 1 2/5.
3. Переведите проценты в число:
а) 45 %; б) 390 %; в) 8,2 %; г) 27,4 %.
4. Найдите 30 % от 240 г.
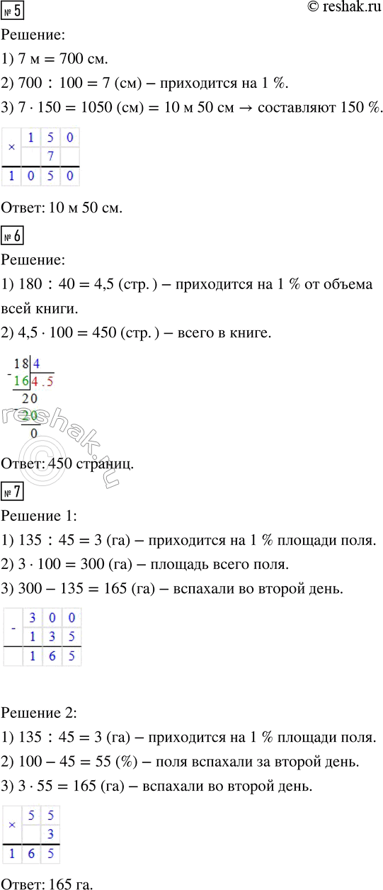
5. Найдите 150 % от 7 м.
6. Прочитано 180 страниц книги, которые составляют 40 % от её объёма. Сколько страниц в книге?
7. Комбайнеры за два дня вспахали всё поле. В первый день они вспахали 135 га, что составило 45 % площади всего поля. Сколько гектаров поля вспахали комбайнеры во второй день?
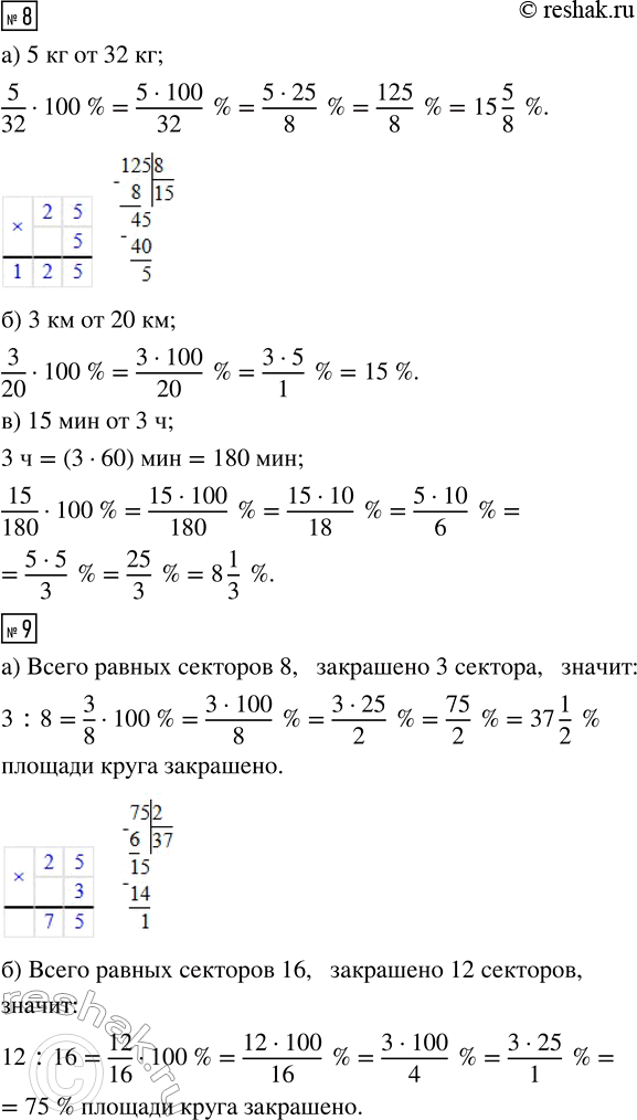
8. Найдите, сколько процентов составляют:
а) 5 кг от 32 кг; б) 3 км от 20 км; в) 15 мин от 3 ч.
9. Сколько процентов площади круга закрашено на рисунке?
*Цитирирование задания со ссылкой на учебник производится исключительно в учебных целях для лучшего понимания разбора решения задания.
*К сожалению, временные проблемы с публикацией комментариев с мобильных устройств.