Упр.351 ГДЗ Мерзляк 9 класс (Алгебра)
Решение #1 (Учебник 2024)
Решение #2 (Учебник 2021)
Решение #3 (Учебник 2021)

Рассмотрим вариант решения задания из учебника Мерзляк, Полонская, Якир 9 класс, Просвещение:
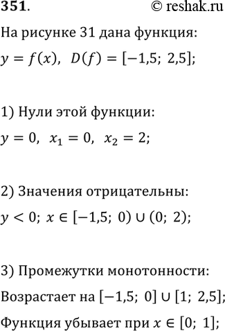
На рисунке 31 изображен график функции y=f(x), определённой на промежутке [-1,5; 2,5]. Используя график, найдите:
1) нули функции:
2) при каких значениях аргумента значения функции отрицательные;
3) промежутки возрастания и промежутки убывания функции.
Решите графически уравнение х^2 - Зх - 1 = -3/x.
Похожие решебники
Популярные решебники 9 класс Все решебники
*размещая тексты в комментариях ниже, вы автоматически соглашаетесь с пользовательским соглашением