Упр.34.40 ГДЗ Лукашик 7-9 класс по физике (Физика)
Решение #1

Рассмотрим вариант решения задания из учебника Лукашик, Иванова 8 класс, Просвещение:
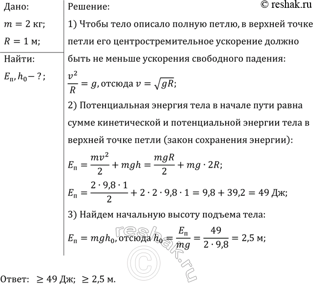
Тело массой 2 кг соскальзывает вниз по наклонному скату, переходящему в «мертвую петлю» радиусом 1 м (рис. 243). Какой потенциальной энергией должно обладать тело в начальный момент, чтобы описать полную петлю? С какой высоты h0 оно должно соскальзывать?
(Трение считайте ничтожно малым.)
1) Чтобы тело описало полную петлю, в верхней точке
петли его центростремительное ускорение должно
быть не меньше ускорения свободного падения:
2) Потенциальная энергия тела в начале пути равна
сумме кинетической и потенциальной энергии тела в
верхней точке петли (закон сохранения энергии):
Популярные решебники 8 класс Все решебники
*К сожалению, временные проблемы с публикацией комментариев с мобильных устройств.