Упр.34.13 ГДЗ Лукашик 7-9 класс по физике (Физика)
Решение #1

Рассмотрим вариант решения задания из учебника Лукашик, Иванова 8 класс, Просвещение:
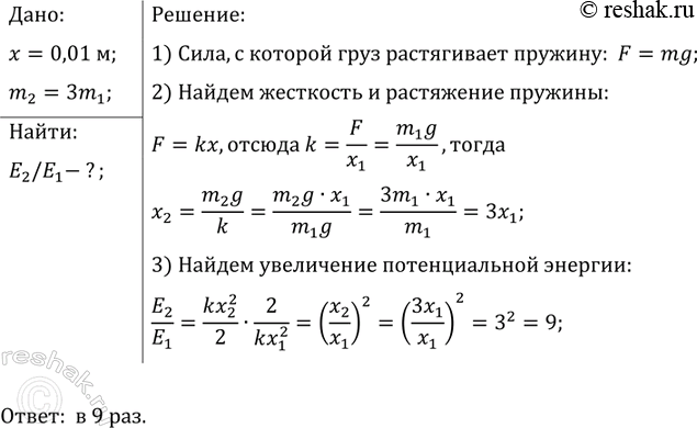
Груз растягивает пружину динамометра на 1 см. Во сколько раз увеличится потенциальная энергия пружины, если массу груза утроить?
Популярные решебники 8 класс Все решебники
*К сожалению, временные проблемы с публикацией комментариев с мобильных устройств.