Упр.31.8 ГДЗ Лукашик 7-9 класс по физике (Физика)
Решение #1

Рассмотрим вариант решения задания из учебника Лукашик, Иванова 8 класс, Просвещение:
Будет ли система, состоящая из рычага и блока (рис. 221), находиться в равновесии?
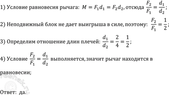
1) Условие равновесия рычага: M=F_1 d_1=F_2 d_2, отсюда F_2/F_1 =d_1/d_2 ;
2) Неподвижный блок не дает выигрыша в силе, поэтому: F_2/F_1 =1/2;
3) Определим отношение длин плечей: d_1/d_2 =2/4=1/2;
4) Условие F_2/F_1 =d_1/d_2 выполняется, значит рычаг находится в
равновесии;
Ответ: да.
Популярные решебники 8 класс Все решебники
*К сожалению, временные проблемы с публикацией комментариев с мобильных устройств.