Упр.31.11 ГДЗ Лукашик 7-9 класс по физике (Физика)
Решение #1

Рассмотрим вариант решения задания из учебника Лукашик, Иванова 8 класс, Просвещение:
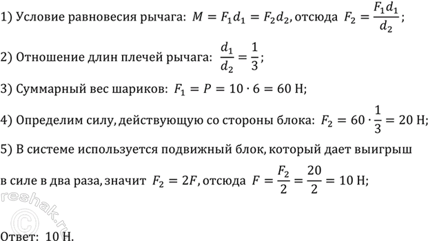
Определите показание динамометра (рис. 223), если вес каждого шарика равен 10 Н. Рычаг находится в равновесии. (Весом блока пренебречь.)
Популярные решебники 8 класс Все решебники
*К сожалению, временные проблемы с публикацией комментариев с мобильных устройств.