Упр.30.37 ГДЗ Лукашик 7-9 класс по физике (Физика)
Решение #1

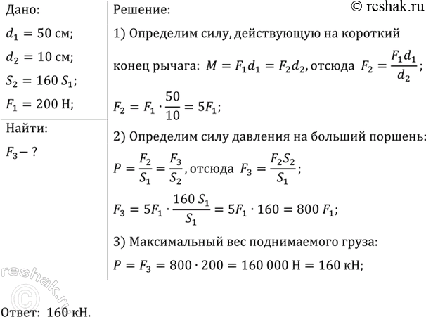
Рассмотрим вариант решения задания из учебника Лукашик, Иванова 8 класс, Просвещение:
Гидравлический домкрат приводится в действие с помощью рычага, плечи которого равны 10 и 50 см. Площадь большего поршня в 160 раз больше площади меньшего поршня. Какой груз можно поднять этим домкратом, действуя на рукоятку силой 200 Н? (Трением, весом рычага и поршней пренебречь.)
Популярные решебники 8 класс Все решебники
*К сожалению, временные проблемы с публикацией комментариев с мобильных устройств.