Упр.30.36 ГДЗ Лукашик 7-9 класс по физике (Физика)
Решение #1

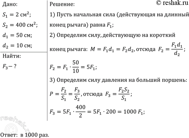
Рассмотрим вариант решения задания из учебника Лукашик, Иванова 8 класс, Просвещение:
Какой выигрыш в силе дает гидравлический пресс, имеющий поршни площадью поперечного сечения 2 и 400 см2? Масло нагнетается с помощью рычага, плечи которого равны 10 и 50 см. (Трением, весом поршней и рычага пренебречь.)
Популярные решебники 8 класс Все решебники
*К сожалению, временные проблемы с публикацией комментариев с мобильных устройств.