Упр.30.17 ГДЗ Мордкович Семенов 11 класс (Алгебра)
Решение #1

Рассмотрим вариант решения задания из учебника Мордкович, Семенов, Александрова 11 класс, Просвещение:
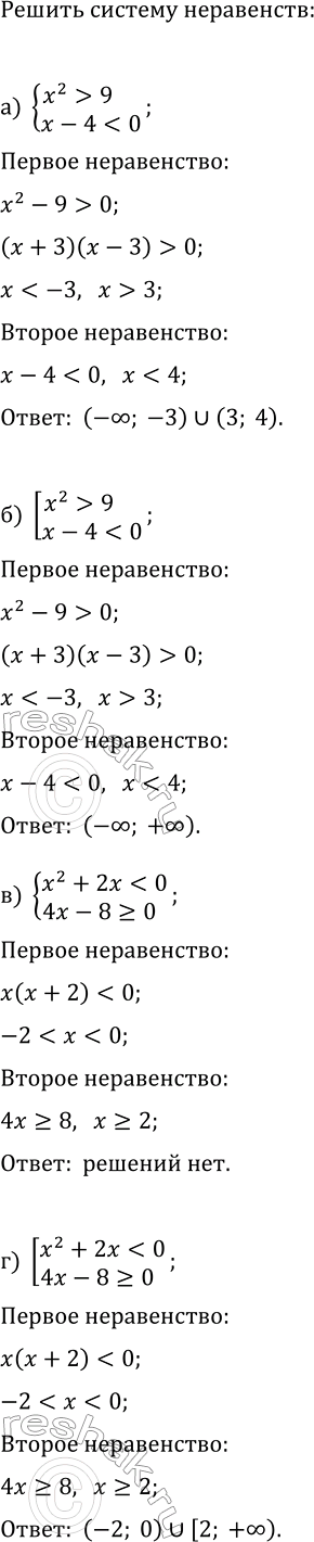
30.17. Решите систему или совокупность неравенств:
а) {x^2 > 9, x-4 < 0};
б) [x^2 > 9, x-4 < 0];
в) {x^2+2x < 0, 4x-8?0};
г) [x^2+2x < 0, 4x-8?0].
Похожие решебники
Популярные решебники 11 класс Все решебники
*размещая тексты в комментариях ниже, вы автоматически соглашаетесь с пользовательским соглашением