Задание 1 Параграф 30 ГДЗ Мякишев 10 класс (Физика)
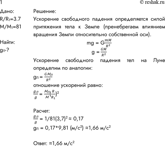
Решение #1
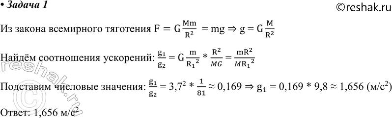
Решение #2
Решение #3

Рассмотрим вариант решения задания из учебника Мякишев, Буховцев 10 класс, Просвещение:
1. Радиус R1 Луны примерно в 3,7 раза меньше, чем радиус R Земли, а масса m Луны в 81 раз меньше массы М Земли. Определите ускорение свободного падения тел на поверхности Луны.
Похожие решебники
Популярные решебники 10 класс Все решебники
*К сожалению, временные проблемы с публикацией комментариев с мобильных устройств.