Упр.3.87 ГДЗ Дорофеев Шарыгин 5 класс (Математика)
Решение #1

Рассмотрим вариант решения задания из учебника Дорофеев, Шарыгин, Суворова 5 класс, Просвещение:
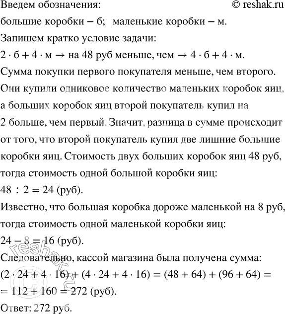
Первый покупатель купил 2 большие коробки яиц и 4 маленькие. Он заплатил за покупку на 48 р. меньше, чем второй покупатель, который купил 4 большие коробки яиц и 4 маленькие. Известно, что большая коробка на 8 р. дороже маленькой. Определите, какая сумма была получена кассой магазина за эти две покупки.
Подсказка. Рассуждайте так же, как в упражнении 246.
Популярные решебники 5 класс Все решебники
*К сожалению, временные проблемы с публикацией комментариев с мобильных устройств.