Упр.3.79 ГДЗ Дорофеев Суворова 7 класс (Алгебра)
Решение #1

Рассмотрим вариант решения задания из учебника Дорофеев, Суворова, Бунимович 7 класс, Просвещение:
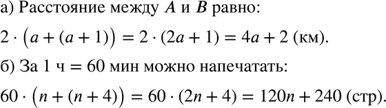
а) Два пешехода вышли одновременно навстречу друг другу из пунктов А и В. Скорость первого пешехода a км/ч, скорость второго — на 1 км/ч больше. Чему равно расстояние между А и В, если пешеходы встретились через 2 ч?
б) Производительность одного принтера n страниц в минуту, а другого — на 4 страницы больше. Сколько страниц можно напечатать с помощью этих двух принтеров за 1 ч?
Популярные решебники 7 класс Все решебники
*К сожалению, временные проблемы с публикацией комментариев с мобильных устройств.