🔥ГДЗ под запретом?

Упр.3.322 ГДЗ Виленкин Жохов 5 класс Часть 1, Просвещение (Математика)

Решение #1 (Учебник 2023)

Изображение Составьте выражение по следующему алгоритму:1. Разделить 29 784 на 219.2. Разделить 125 на 25.3. Сложить результаты команд 1 и 2.Чему равно значение...

Решение #2 (Учебник 2023)

Изображение Составьте выражение по следующему алгоритму:1. Разделить 29 784 на 219.2. Разделить 125 на 25.3. Сложить результаты команд 1 и 2.Чему равно значение...

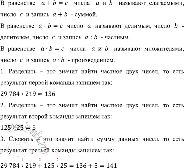
Рассмотрим вариант решения задания из учебника Виленкин, Жохов, Александрова 5 класс, Просвещение:
Составьте выражение по следующему алгоритму:
1. Разделить 29 784 на 219.
2. Разделить 125 на 25.
3. Сложить результаты команд 1 и 2.
Чему равно значение получившегося выражения?

*Цитирирование задания со ссылкой на учебник производится исключительно в учебных целях для лучшего понимания разбора решения задания.
*К сожалению, временные проблемы с публикацией комментариев с мобильных устройств.