🔥ГДЗ под запретом?

Упр.3.320 ГДЗ Виленкин Жохов 5 класс Часть 1, Просвещение (Математика)

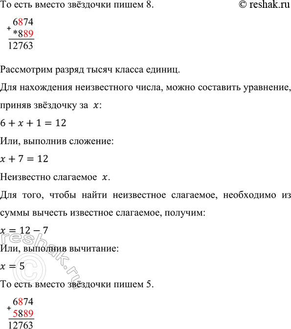
Решение #1 (Учебник 2023)

Изображение Упр.3.320 ГДЗ Виленкин Жохов 5 класс Часть 1, Просвещение

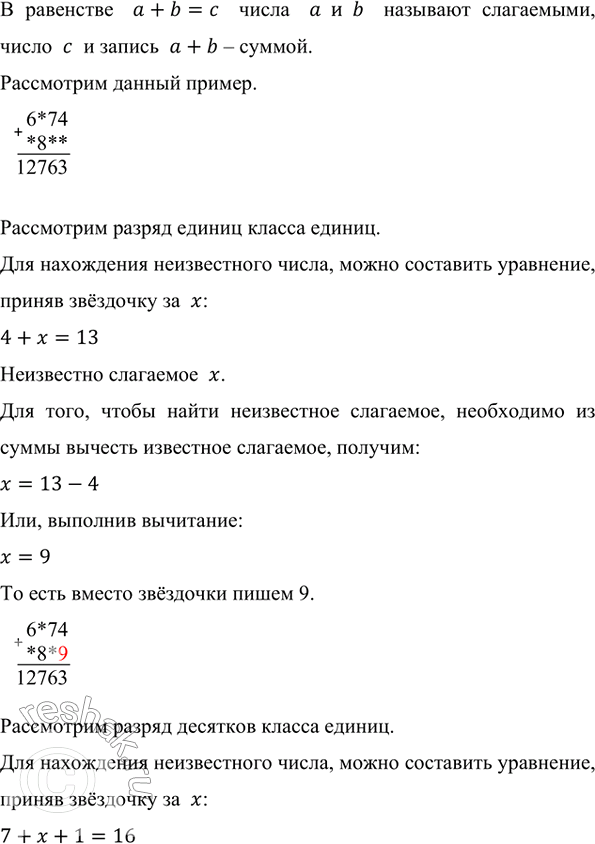
Решение #2 (Учебник 2023)

Изображение Упр.3.320 ГДЗ Виленкин Жохов 5 класс Часть 1, Просвещение
Дополнительное изображение
Дополнительное изображение

Рассмотрим вариант решения задания из учебника Виленкин, Жохов, Александрова 5 класс, Просвещение:
Установите, какие цифры закрашены в примере.

*Цитирирование задания со ссылкой на учебник производится исключительно в учебных целях для лучшего понимания разбора решения задания.
*К сожалению, временные проблемы с публикацией комментариев с мобильных устройств.