🔥ГДЗ под запретом?

Упр.3.282 ГДЗ Виленкин Жохов 5 класс Часть 1, Просвещение (Математика)

Решение #1 (Учебник 2023)

Изображение Решите уравнение:а) 10x - 9x + 10 = 13;    в) 4z - 3z + 25 = 42;б) 11y + 18y - 46 = 70;   г) 5p + 6p - 77 =...

Решение #2 (Учебник 2023)

Изображение Решите уравнение:а) 10x - 9x + 10 = 13;    в) 4z - 3z + 25 = 42;б) 11y + 18y - 46 = 70;   г) 5p + 6p - 77 =...
Дополнительное изображение
Дополнительное изображение

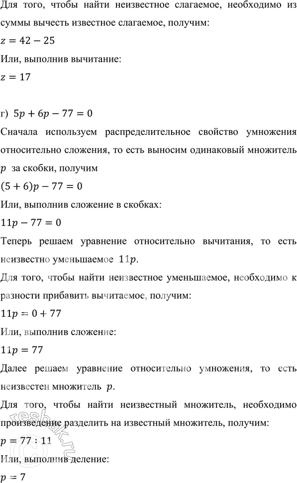
Рассмотрим вариант решения задания из учебника Виленкин, Жохов, Александрова 5 класс, Просвещение:
Решите уравнение:
а) 10x - 9x + 10 = 13; в) 4z - 3z + 25 = 42;
б) 11y + 18y - 46 = 70; г) 5p + 6p - 77 = 0.

*Цитирирование задания со ссылкой на учебник производится исключительно в учебных целях для лучшего понимания разбора решения задания.
*К сожалению, временные проблемы с публикацией комментариев с мобильных устройств.