Упр.3.280 ГДЗ Виленкин Жохов 5 класс Часть 1, Просвещение (Математика)

Решение #1 (Учебник 2023)

Изображение Упростите выражение:а) 3a + 524 + 8a + 412;     в) 78 + 7x + 45 + 8x;б) 22y + 39y + 683 + 317;   г) 714 - 314 + 6z -...

Решение #2 (Учебник 2023)

Изображение Упростите выражение:а) 3a + 524 + 8a + 412;     в) 78 + 7x + 45 + 8x;б) 22y + 39y + 683 + 317;   г) 714 - 314 + 6z -...

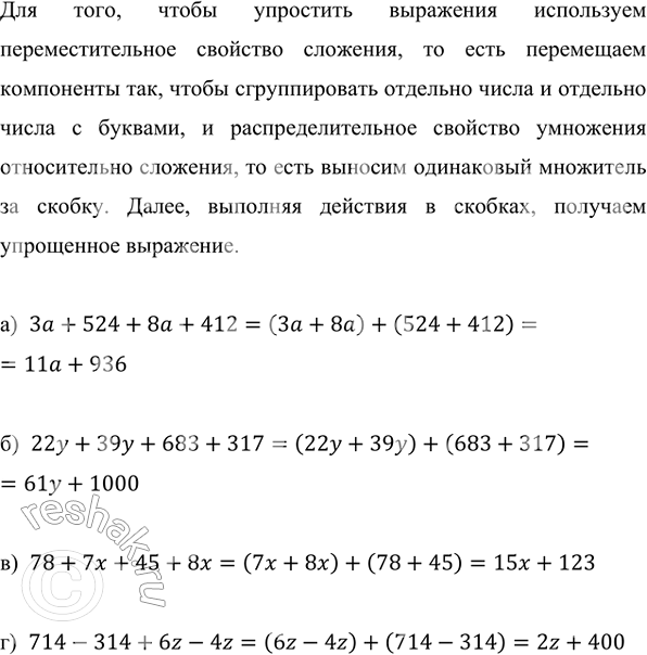
Рассмотрим вариант решения задания из учебника Виленкин, Жохов, Александрова 5 класс, Просвещение:
Упростите выражение:
а) 3a + 524 + 8a + 412; в) 78 + 7x + 45 + 8x;
б) 22y + 39y + 683 + 317; г) 714 - 314 + 6z - 4z.

*Цитирирование задания со ссылкой на учебник производится исключительно в учебных целях для лучшего понимания разбора решения задания.
*размещая тексты в комментариях ниже, вы автоматически соглашаетесь с пользовательским соглашением