Упр.3.249 ГДЗ Виленкин Жохов 5 класс Часть 1, Просвещение (Математика)

Решение #1 (Учебник 2023)

Изображение Упростите выражение:а) 5b + 85b;   б) 64c - 49c;   в) 499k + k;   г) 102x - x.Распределительное свойство умножения:- относительно сложения. Для того, чтобы...

Решение #2 (Учебник 2023)

Изображение Упростите выражение:а) 5b + 85b;   б) 64c - 49c;   в) 499k + k;   г) 102x - x.Распределительное свойство умножения:- относительно сложения. Для того, чтобы...

Рассмотрим вариант решения задания из учебника Виленкин, Жохов, Александрова 5 класс, Просвещение:
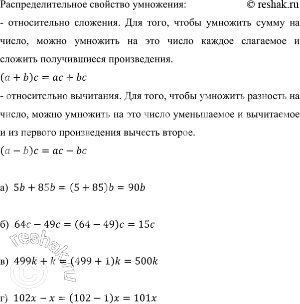
Упростите выражение:
а) 5b + 85b; б) 64c - 49c; в) 499k + k; г) 102x - x.

Распределительное свойство умножения:
- относительно сложения. Для того, чтобы умножить сумму на число, можно умножить на это число каждое слагаемое и сложить получившиеся произведения.
(a+b)c=ac+bc
- относительно вычитания. Для того, чтобы умножить разность на число, можно умножить на это число уменьшаемое и вычитаемое и из первого произведения вычесть второе.
(a-b)c=ac-bc

а) 5b+85b=(5+85)b=90b

б) 64c-49c=(64-49)c=15c

в) 499k+k=(499+1)k=500k

г) 102x-x=(102-1)x=101x

*Цитирирование задания со ссылкой на учебник производится исключительно в учебных целях для лучшего понимания разбора решения задания.
*размещая тексты в комментариях ниже, вы автоматически соглашаетесь с пользовательским соглашением