Упр.3.248 ГДЗ Виленкин Жохов 5 класс Часть 1, Просвещение (Математика)

Решение #1 (Учебник 2023)

Изображение Вычислите наиболее удобным способом:а) (40 - 3) · 5;   в) 95 · 317 - 85 · 317;б) 6 · (80 - 2);   г) 87 · 316 - 87 · 306.Распределительное свойство умножения:-...

Решение #2 (Учебник 2023)

Изображение Вычислите наиболее удобным способом:а) (40 - 3) · 5;   в) 95 · 317 - 85 · 317;б) 6 · (80 - 2);   г) 87 · 316 - 87 · 306.Распределительное свойство умножения:-...

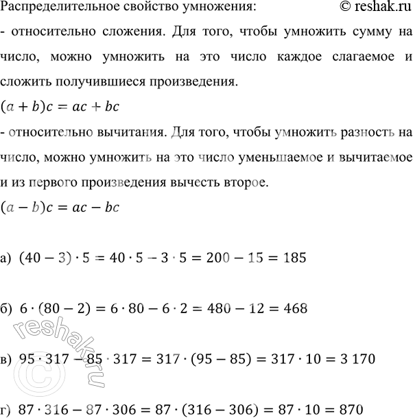
Рассмотрим вариант решения задания из учебника Виленкин, Жохов, Александрова 5 класс, Просвещение:
Вычислите наиболее удобным способом:
а) (40 - 3) · 5; в) 95 · 317 - 85 · 317;
б) 6 · (80 - 2); г) 87 · 316 - 87 · 306.

Распределительное свойство умножения:
- относительно сложения. Для того, чтобы умножить сумму на число, можно умножить на это число каждое слагаемое и сложить получившиеся произведения.
(a+b)c=ac+bc
- относительно вычитания. Для того, чтобы умножить разность на число, можно умножить на это число уменьшаемое и вычитаемое и из первого произведения вычесть второе.
(a-b)c=ac-bc

а) (40-3)•5=40•5-3•5=200-15=185

б) 6•(80-2)=6•80-6•2=480-12=468

в) 95•317-85•317=317•(95-85)=317•10=3 170

г) 87•316-87•306=87•(316-306)=87•10=870

*Цитирирование задания со ссылкой на учебник производится исключительно в учебных целях для лучшего понимания разбора решения задания.
*размещая тексты в комментариях ниже, вы автоматически соглашаетесь с пользовательским соглашением