🔥ГДЗ под запретом?

Упр.3.240 ГДЗ Виленкин Жохов 5 класс Часть 1, Просвещение (Математика)

Решение #1 (Учебник 2023)

Изображение Сторона PQ треугольника PQR больше стороны PR на 9 см, но меньше стороны QR на 14 см. Найдите длину каждой стороны треугольника PQR, если его периметр равен 74...

Решение #2 (Учебник 2020)

Изображение Сторона PQ треугольника PQR больше стороны PR на 9 см, но меньше стороны QR на 14 см. Найдите длину каждой стороны треугольника PQR, если его периметр равен 74...

Решение #3 (Учебник 2020)

Изображение Сторона PQ треугольника PQR больше стороны PR на 9 см, но меньше стороны QR на 14 см. Найдите длину каждой стороны треугольника PQR, если его периметр равен 74...
Дополнительное изображение

Рассмотрим вариант решения задания из учебника Виленкин, Жохов, Александрова 5 класс, Просвещение:
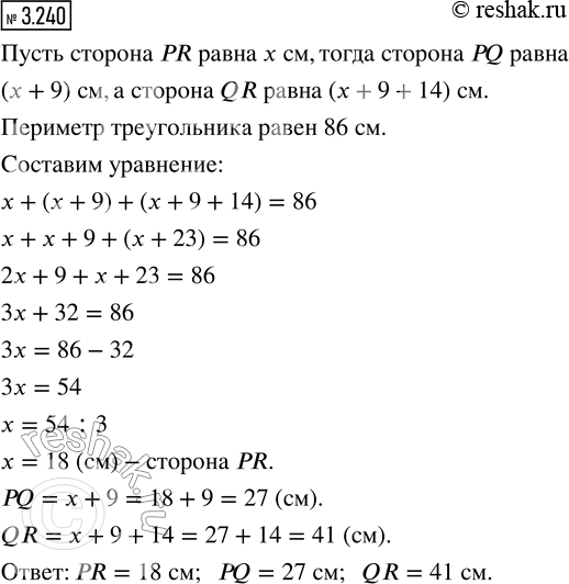
Сторона PQ треугольника PQR больше стороны PR на 9 см, но меньше стороны QR на 14 см. Найдите длину каждой стороны треугольника PQR, если его периметр равен 86 см.

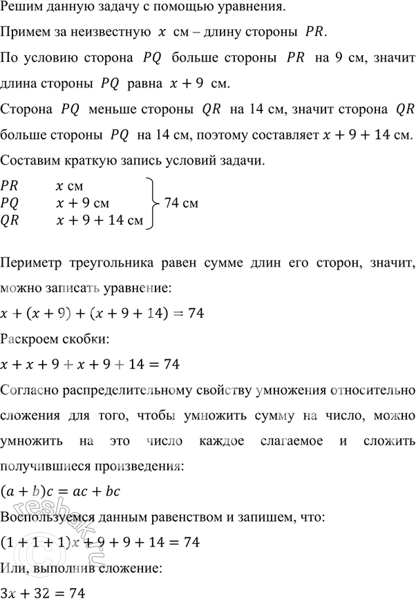
Сторона PQ треугольника PQR больше стороны PR на 9 см, но меньше стороны QR на 14 см. Найдите длину каждой стороны треугольника PQR, если его периметр равен 74 см.

Решим данную задачу с помощью уравнения.
Примем за неизвестную x см – длину стороны PR.
По условию сторона PQ больше стороны PR на 9 см, значит длина стороны PQ равна x+9 см.
Сторона PQ меньше стороны QR на 14 см, значит сторона QR больше стороны PQ на 14 см, поэтому составляет x+9+14 см.
Составим краткую запись условий задачи.
Периметр треугольника равен сумме длин его сторон, значит, можно записать уравнение:
x+(x+9)+(x+9+14)=74
Раскроем скобки:
x+x+9+x+9+14=74
Согласно распределительному свойству умножения относительно сложения для того, чтобы умножить сумму на число, можно умножить на это число каждое слагаемое и сложить получившиеся произведения:
(a+b)c=ac+bc
Воспользуемся данным равенством и запишем, что:
(1+1+1)x+9+9+14=74
Или, выполнив сложение:
3x+32=74
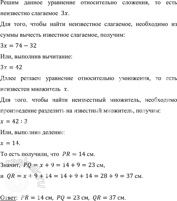
Решим данное уравнение относительно сложения, то есть неизвестно слагаемое 3x.
Для того, чтобы найти неизвестное слагаемое, необходимо из суммы вычесть известное слагаемое, получим:
3x=74-32
Или, выполнив вычитание:
3x=42
Далее решаем уравнение относительно умножения, то есть неизвестен множитель x.
Для того, чтобы найти неизвестный множитель, необходимо произведение разделить на известный множитель, получим:
x=42:3
Или, выполнив деление:
x=14.
То есть получили, что PR=14 см.
Значит, PQ=x+9=14+9=23 см,
и QR=x+9+14=14+9+14=28+9=37 см.

Ответ: PR=14 см,PQ=23 см,QR=37 см.

*Цитирирование задания со ссылкой на учебник производится исключительно в учебных целях для лучшего понимания разбора решения задания.
*К сожалению, временные проблемы с публикацией комментариев с мобильных устройств.