Упр.3.18 ГДЗ Мордкович Семенов 11 класс (Алгебра)
Решение #1 (Учебник 2025)
Решение #2 (Учебник 2022)

Рассмотрим вариант решения задания из учебника Мордкович, Семенов, Александрова 11 класс, Просвещение:
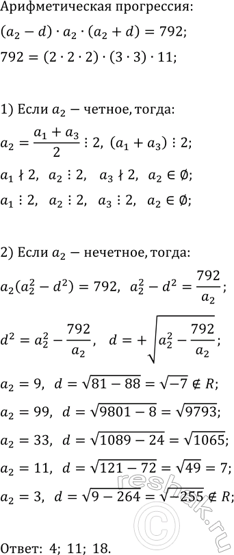
Три различных натуральных числа, произведение которых равно 792, образуют арифметическую прогрессию. Найдите эти числа.
Найдите значение выражения:
а) log_5(25)·(log_2(39)-log_2(13)-log_2(24));
б) (3/7)(log_2(16)+27^log_3(2))^log_12(49));
в) (2(log_2(5))^2-(log_2(15))^2-log_2(5)·log_2(15))/(2log_2(5)+log_2(15));
г) log_4(0,0625)·(log_3(21)+log_3(2)-log_3(14));
д) 0,7(2+(v3)^log_3(1/16))^log_(9/4)(3);
е) (3(log_3(24))^2-(log_3(6))^2-2log_3(24)·log_3(6))/(3log_3(24)+log_3(6)).
Похожие решебники
Популярные решебники 11 класс Все решебники
*К сожалению, временные проблемы с публикацией комментариев с мобильных устройств.