🔥ГДЗ под запретом?

Упр.3.146 ГДЗ Виленкин Жохов 6 класс Часть 1, Просвещение (Математика)

Решение #1 (Учебник 2023)

Изображение Вычислите:1) 2 1/4 · 2^3;   3) 4,42 + (2,5)^3;   5) 3^3 · (1 1/3)^2;2) 3 1/5 : 2^4;   4) 30 - (3,6)^2;     6) (3 3/4)^2 : (1 1/4)^3.Если степень стоит у дроби,...

Решение #2 (Учебник 2023)

Изображение Вычислите:1) 2 1/4 · 2^3;   3) 4,42 + (2,5)^3;   5) 3^3 · (1 1/3)^2;2) 3 1/5 : 2^4;   4) 30 - (3,6)^2;     6) (3 3/4)^2 : (1 1/4)^3.Если степень стоит у дроби,...
Дополнительное изображение

Решение #3 (Учебник 2023)

Изображение Вычислите:1) 2 1/4 · 2^3;   3) 4,42 + (2,5)^3;   5) 3^3 · (1 1/3)^2;2) 3 1/5 : 2^4;   4) 30 - (3,6)^2;     6) (3 3/4)^2 : (1 1/4)^3.Если степень стоит у дроби,...

Рассмотрим вариант решения задания из учебника Виленкин, Жохов, Чесноков 6 класс, Просвещение:
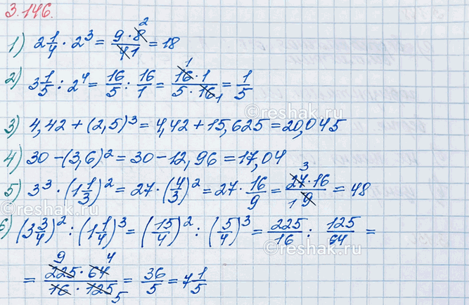
Вычислите:
1) 2 1/4 · 2^3; 3) 4,42 + (2,5)^3; 5) 3^3 · (1 1/3)^2;
2) 3 1/5 : 2^4; 4) 30 - (3,6)^2; 6) (3 3/4)^2 : (1 1/4)^3.
Если степень стоит у дроби, сначала дробь возводим в степень, а затем выполняем действие, которое стоит между дробями.
При выполнении действий опираемся на следующие правила:
- произведением двух дробей является дробь, числитель которой равен произведению числителей, а знаменатель – произведением знаменателей;
- для того, чтобы разделить одну дробь на другую, необходимо делимое умножить на число, обратное делителю, то есть у делителя нужно поменять местами числа, стоящие в числителе и знаменателе.
При этом, прежде, чем перемножить числа, выполняем сокращение, если оно возможно.
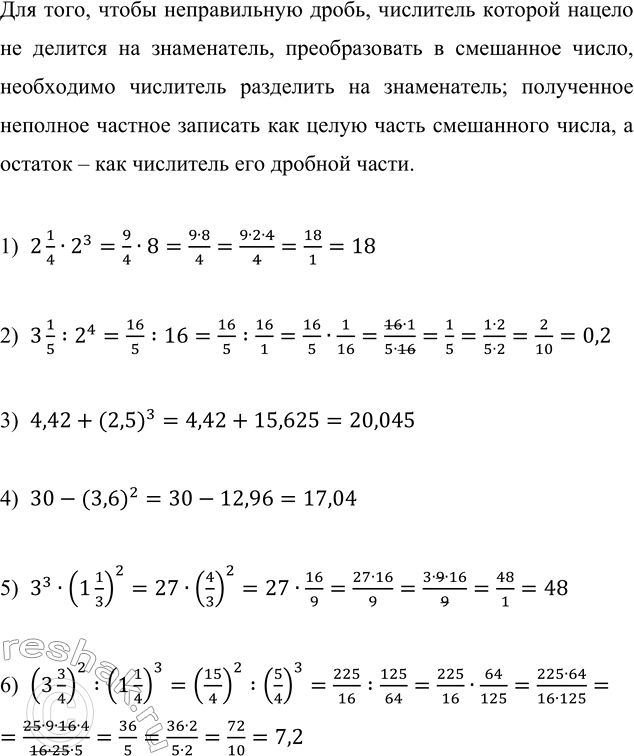
Если после выполнения всех действий получаем неправильную дробь, то есть дробь, у которой числитель больше знаменателя, то преобразуем эту дробь в смешанное число.
Для того, чтобы неправильную дробь, числитель которой нацело не делится на знаменатель, преобразовать в смешанное число, необходимо числитель разделить на знаменатель; полученное неполное частное записать как целую часть смешанного числа, а остаток – как числитель его дробной части.
1) 2 1/4•2^3=9/4•8=(9•8)/4=(9•2•4)/4=18/1=18
2) 3 1/5 :2^4=16/5 :16=16/5 :16/1=16/5•1/16=(16•1)/(5•16)=1/5=(1•2)/(5•2)=2/10=0,2
3) 4,42+(2,5)^3=4,42+15,625=20,045
4) 30-(3,6)^2=30-12,96=17,04
5) 3^3•(1 1/3)^2=27•(4/3)^2=27•16/9=(27•16)/9=(3•9•16)/9=48/1=48
6) (3 3/4)^2 :(1 1/4)^3=(15/4)^2 :(5/4)^3=225/16 :125/64=225/16•64/125=(225•64)/(16•125)=(25•9•16•4)/(16•25•5)=36/5=(36•2)/(5•2)=72/10=7,2

*Цитирирование задания со ссылкой на учебник производится исключительно в учебных целях для лучшего понимания разбора решения задания.
*К сожалению, временные проблемы с публикацией комментариев с мобильных устройств.