🔥ГДЗ под запретом?

Упр.3.140 ГДЗ Виленкин Жохов 6 класс Часть 1, Просвещение (Математика)

Решение #1 (Учебник 2023)

Изображение Поставьте знак действия вместо знака вопроса, чтобы получилось верное равенство:а) 3/5 ? 1/6 = 23/30;     в) 9/10 ? 1 19/45 = 1,28;     г) 3 7/9 ? 2 35/81 = 1...

Решение #2 (Учебник 2023)

Изображение Поставьте знак действия вместо знака вопроса, чтобы получилось верное равенство:а) 3/5 ? 1/6 = 23/30;     в) 9/10 ? 1 19/45 = 1,28;     г) 3 7/9 ? 2 35/81 = 1...
Дополнительное изображение
Дополнительное изображение
Дополнительное изображение

Решение #3 (Учебник 2023)

Изображение Поставьте знак действия вместо знака вопроса, чтобы получилось верное равенство:а) 3/5 ? 1/6 = 23/30;     в) 9/10 ? 1 19/45 = 1,28;     г) 3 7/9 ? 2 35/81 = 1...

Рассмотрим вариант решения задания из учебника Виленкин, Жохов, Чесноков 6 класс, Просвещение:
Поставьте знак действия вместо знака вопроса, чтобы получилось верное равенство:
а) 3/5 ? 1/6 = 23/30; в) 9/10 ? 1 19/45 = 1,28; г) 3 7/9 ? 2 35/81 = 1 28/81;
б) 17/36 ? 4/9 = 17/81; г) 2 2/5 ? 1 3/5 = 3 21/25; е) 1 8/9 ? 1/6 = 11 1/3.
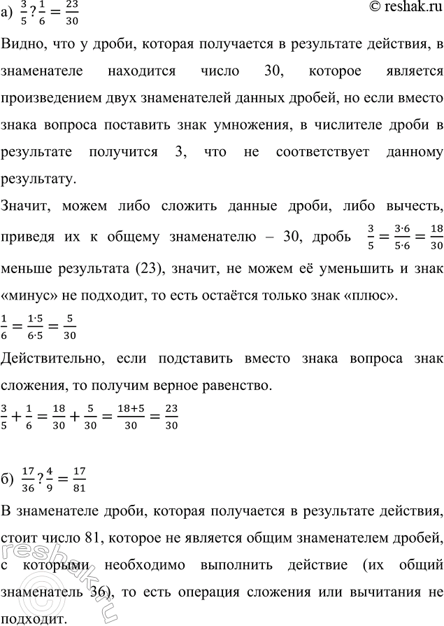
а) 3/5?1/6=23/30
Видно, что у дроби, которая получается в результате действия, в знаменателе находится число 30, которое является произведением двух знаменателей данных дробей, но если вместо знака вопроса поставить знак умножения, в числителе дроби в результате получится 3, что не соответствует данному результату.
Значит, можем либо сложить данные дроби, либо вычесть, приведя их к общему знаменателю – 30, дробь 3/5=(3•6)/(5•6)=18/30 меньше результата (23), значит, не можем её уменьшить и знак «минус» не подходит, то есть остаётся только знак «плюс».
1/6=(1•5)/(6•5)=5/30
Действительно, если подставить вместо знака вопроса знак сложения, то получим верное равенство.
3/5+1/6=18/30+5/30=(18+5)/30=23/30
б) 17/36?4/9=17/81
В знаменателе дроби, которая получается в результате действия, стоит число 81, которое не является общим знаменателем дробей, с которыми необходимо выполнить действие (их общий знаменатель 36), то есть операция сложения или вычитания не подходит.
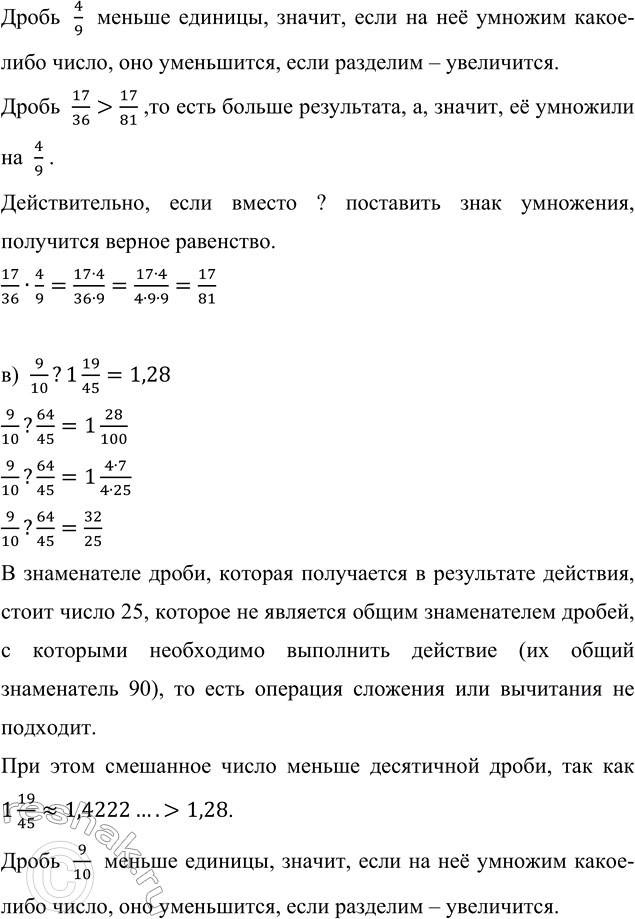
Дробь 4/9 меньше единицы, значит, если на неё умножим какое-либо число, оно уменьшится, если разделим – увеличится.
Дробь 17/36>17/81 ,то есть больше результата, а, значит, её умножили на 4/9 .
Действительно, если вместо ? поставить знак умножения, получится верное равенство.
17/36•4/9=(17•4)/(36•9)=(17•4)/(4•9•9)=17/81
в) 9/10?1 19/45=1,28
9/10?64/45=1 28/100
9/10?64/45=1 (4•7)/(4•25)
9/10?64/45=32/25
В знаменателе дроби, которая получается в результате действия, стоит число 25, которое не является общим знаменателем дробей, с которыми необходимо выполнить действие (их общий знаменатель 90), то есть операция сложения или вычитания не подходит.
При этом смешанное число меньше десятичной дроби, так как 1 19/45?1,4222….>1,28.
Дробь 9/10 меньше единицы, значит, если на неё умножим какое-либо число, оно уменьшится, если разделим – увеличится.
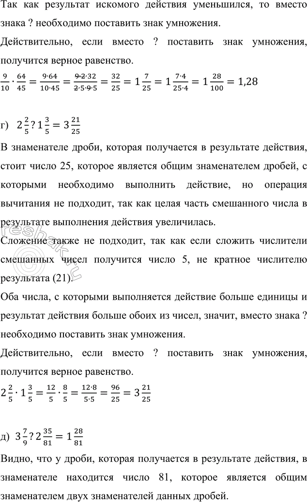
Так как результат искомого действия уменьшился, то вместо знака ? необходимо поставить знак умножения.
Действительно, если вместо ? поставить знак умножения, получится верное равенство.
9/10•64/45=(9•64)/(10•45)=(9•2•32)/(2•5•9•5)=32/25=1 7/25=1 (7•4)/(25•4)=1 28/100=1,28
г) 2 2/5?1 3/5=3 21/25
В знаменателе дроби, которая получается в результате действия, стоит число 25, которое является общим знаменателем дробей, с которыми необходимо выполнить действие, но операция вычитания не подходит, так как целая часть смешанного числа в результате выполнения действия увеличилась.
Сложение также не подходит, так как если сложить числители смешанных чисел получится число 5, не кратное числителю результата (21).
Оба числа, с которыми выполняется действие больше единицы и результат действия больше обоих из чисел, значит, вместо знака ? необходимо поставить знак умножения.
Действительно, если вместо ? поставить знак умножения, получится верное равенство.
2 2/5•1 3/5=12/5•8/5=(12•8)/(5•5)=96/25=3 21/25
д) 3 7/9?2 35/81=1 28/81
Видно, что у дроби, которая получается в результате действия, в знаменателе находится число 81, которое является общим знаменателем двух знаменателей данных дробей.
Значит, можем либо сложить данные дроби, либо вычесть, приведя их к общему знаменателю – 81.
Дробь 1 28/81 меньше обоих искомых чисел, так как дробные части всех чисел правильные (числитель меньше знаменателя) и целая часть результата меньше целых частей двух других чисел.
Значит, знак «плюс» не подходит, то есть остаётся только знак «минус».
Действительно, если подставить вместо знака вопроса знак вычитания, то получим верное равенство.
3 7/9-2 35/81=3 (7•9)/(9•9)-2 35/81=3 63/81-2 35/81=(3-2)+(63-35)/81=1 28/81
е) 1 8/9?1/6=11 1/3
Первая дробь больше второй, значит, можно поставить знак «минус», но результат больше первой дроби, значит, вычитание не подходит.
Сложение тоже не подходит, так как все дроби правильные (числитель меньше знаменателя), а при сложении целых частей чисел получается число меньшее 11.
Произведение также не подходит, так как второе число меньше единицы и если умножить на него число, оно должно уменьшится, а оно увеличилось.
Значит, остаётся только знак «деление».
Действительно, если подставить вместо знака вопроса знак деления, то получим верное равенство.
1 8/9 :1/6=17/9•6/1=(17•6)/9=102/9=11 3/9=11 (3•1)/(3•3)=11 1/3

*Цитирирование задания со ссылкой на учебник производится исключительно в учебных целях для лучшего понимания разбора решения задания.
*К сожалению, временные проблемы с публикацией комментариев с мобильных устройств.