Упр.3.111 ГДЗ Дорофеев Шарыгин 5 класс (Математика)
Решение #1

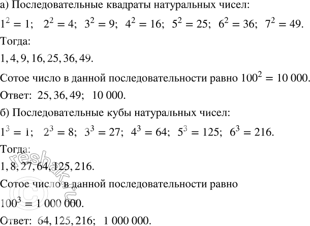
Рассмотрим вариант решения задания из учебника Дорофеев, Шарыгин, Суворова 5 класс, Просвещение:
Ищем закономерность. Определите, по какому правилу составлена последовательность чисел, и запишите следующие три числа:
а) 1, 4, 9, 16, ...; б) 1, 8, 27
Найдите сотое число в каждой последовательности.
Популярные решебники 5 класс Все решебники
*К сожалению, временные проблемы с публикацией комментариев с мобильных устройств.