Упр.294 ГДЗ Мерзляк Полонский 5 класс (Математика)
Решение #1 (Учебник 2024)
Решение #2 (Учебник 2019)
Решение #3 (Учебник 2019)

Рассмотрим вариант решения задания из учебника Мерзляк, Полонский, Якир 5 класс, Просвещение:
(Домашняя практическая работа) Стоимость потребления одного кубометра холодной воды составляет гр., а горячей — у р. Сколько должна заплатить семья за потребление 10 кубометров холодной воды и 8 кубометров горячей воды? Узнайте стоимость потребления холодной и горячей воды в вашем регионе и вычислите значение полученного выражения.
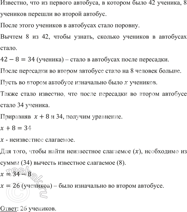
Учащиеся пятых классов ехали на двух автобусах на экскурсию. Когда из одного автобуса, в котором было 42 учащихся, восемь учащихся перешли во второй автобус, то в обоих автобусах учащихся стало поровну. Сколько учащихся было во втором автобусе сначала?
Похожие решебники
Популярные решебники 5 класс Все решебники
*К сожалению, временные проблемы с публикацией комментариев с мобильных устройств.