Упр.293 ГДЗ Мерзляк Полонский 5 класс (Математика)
Решение #1 (Учебник 2024)
Решение #2 (Учебник 2024)
Решение #3 (Учебник 2019)
Решение #4 (Учебник 2019)

Рассмотрим вариант решения задания из учебника Мерзляк, Полонский, Якир 5 класс, Просвещение:
Пьеро купил m карандашей по 24 сольдо и пять тетрадей по n сольдо, заплатив за тетради больше, чем за карандаши. На сколько больше заплатил Пьеро за тетради, чем за карандаши? Вычислите значение полученного выражения при m = 6, n = 32.
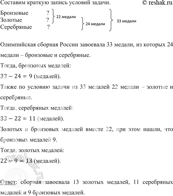
На XXII зимних Олимпийских играх, состоявшихся в 2014 г. в городе Сочи, олимпийская сборная России завоевала 33 медали. Наши спортсмены получили 24 золотых и серебряных медали, а золотых и бронзовых — 22. Сколько медалей каждого вида завоевала на этой Олимпиаде наша сборная?
Похожие решебники
Популярные решебники 5 класс Все решебники
*К сожалению, временные проблемы с публикацией комментариев с мобильных устройств.