🔥ГДЗ под запретом?

Параграф 29 Вопрос 4 ГДЗ Рудзитис Фельдман 8 класс (Химия)

Решение #1

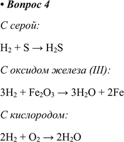
Изображение 4* С какими из перечисленных веществ: сера, вода, оксид железа(III), аммиак, медь, кислород — будет реагировать водород? Составьте уравнения соответствующих...

Решение #2

Изображение 4* С какими из перечисленных веществ: сера, вода, оксид железа(III), аммиак, медь, кислород — будет реагировать водород? Составьте уравнения соответствующих...
Презентация

Рассмотрим вариант решения задания из учебника Рудзитис, Фельдман 8 класс, Просвещение:
4* С какими из перечисленных веществ: сера, вода, оксид железа(III), аммиак, медь, кислород — будет реагировать водород? Составьте уравнения соответствующих реакций.

4. Используя рисунок 39, создайте свой вариант презентации из 7—8 слайдов по теме «Применение водорода». Обсудите свою презентацию с соседом по парте.
*Цитирирование задания со ссылкой на учебник производится исключительно в учебных целях для лучшего понимания разбора решения задания.
*К сожалению, временные проблемы с публикацией комментариев с мобильных устройств.