Упр.270 ГДЗ Мерзляк 9 класс (Алгебра)
Решение #1 (Учебник 2024)
Решение #2 (Учебник 2021)
Решение #3 (Учебник 2021)

Рассмотрим вариант решения задания из учебника Мерзляк, Полонская, Якир 9 класс, Просвещение:
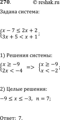
Сколько целых решений имеет система неравенств {x-7?2x+2, 3x+5<x+1}?
При каких значениях а функция у = х^2 + (2а - 1)х + а^2 + а имеет два нуля?
Похожие решебники
Популярные решебники 9 класс Все решебники
*размещая тексты в комментариях ниже, вы автоматически соглашаетесь с пользовательским соглашением