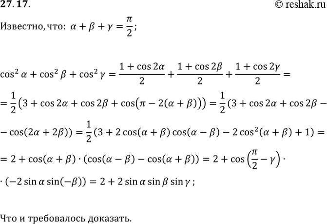
Упр.27.17 ГДЗ Мерзляк 10 класс Углубленный уровень (Алгебра)
Решение #1

Рассмотрим вариант решения задания из учебника Мерзляк, Номировский, Поляков 10 класс, Просвещение:
27.17. Докажите, что если ?+?+?=?/2, то имеет место тождество:
cos^2(?)+cos^2(?)+cos^2(?)=2+2sin(?)sin(?)sin(?).
Похожие решебники
Популярные решебники 10 класс Все решебники
*размещая тексты в комментариях ниже, вы автоматически соглашаетесь с пользовательским соглашением