Упр.26.19 ГДЗ Мерзляк 10 класс Углубленный уровень (Алгебра)
Решение #1

Рассмотрим вариант решения задания из учебника Мерзляк, Номировский, Поляков 10 класс, Просвещение:
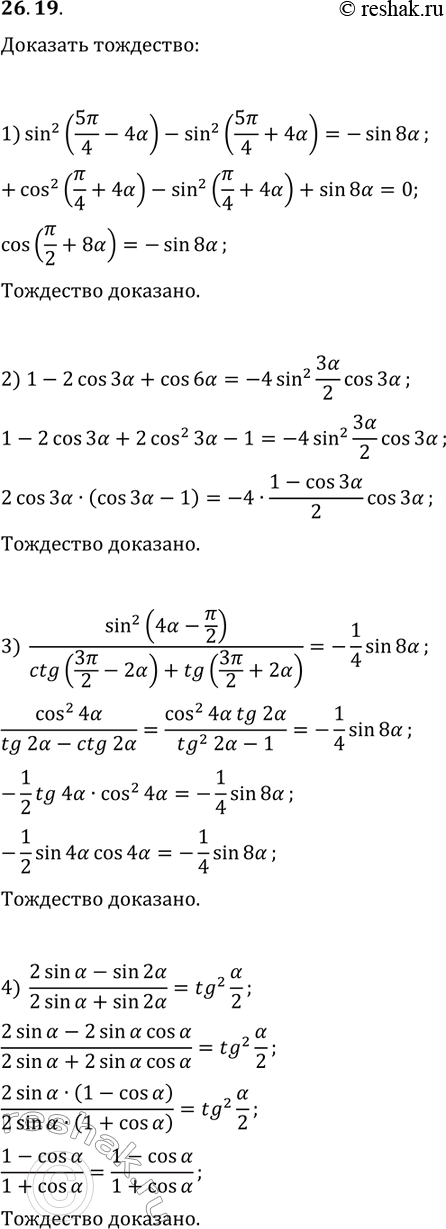
26.19. Докажите тождество:
1) sin^2(5?/4-4?)-sin^2(5?/4+4?)=-sin(8?);
2) 1-2cos(3?)+cos(6?)=-4sin^2(3?/2)cos(3?);
3) sin^2(4?-?/2)/(ctg(3?/2-2?)+tg(3?/2+2?))=-1/4sin(8?);
4) (2sin(?)-sin(2?))/(2sin(?)+sin(2?))=tg^2(?/2).
Похожие решебники
Популярные решебники 10 класс Все решебники
*размещая тексты в комментариях ниже, вы автоматически соглашаетесь с пользовательским соглашением