Упр.26.18 ГДЗ Мерзляк 10 класс Углубленный уровень (Алгебра)
Решение #1

Рассмотрим вариант решения задания из учебника Мерзляк, Номировский, Поляков 10 класс, Просвещение:
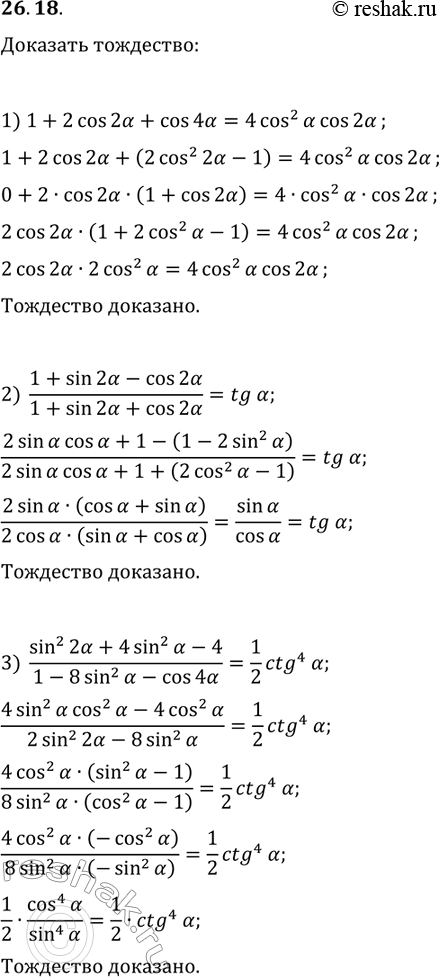
26.18. Докажите тождество:
1) 1+2cos(2?)+cos(4?)=4cos^2(?)cos(2?);
2) (1+sin(2?)-cos(2?))/(1+sin(2?)+cos(2?))=tg(?);
3) (sin^2(2?)+4sin^2(?)-4)/(1-8sin^2(?)-cos(4?))=1/2ctg^4(?);
4) cos(4?-?/2)sin(5?/2+2?)/((1+cos(2?))(1+cos4?)))=tg(?);
5) (cos(4?)+1)/(ctg(?)-tg(?))=1/2sin(4?);
6) (2cos(2?)-sin(4?))/(2cos(2?)+sin(4?))=tg^2(45°-?).
Похожие решебники
Популярные решебники 10 класс Все решебники
*размещая тексты в комментариях ниже, вы автоматически соглашаетесь с пользовательским соглашением