Упр.25.12 Часть 2 ГДЗ Мордкович Семенов 7 класс (Алгебра)
Решение #1 (Учебник 2019)

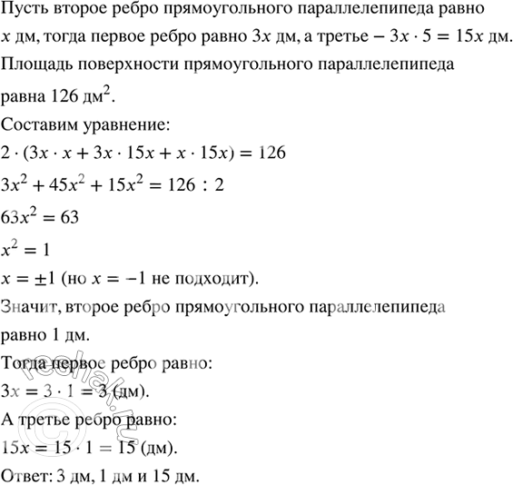
Рассмотрим вариант решения задания из учебника Мордкович, Семенов, Александрова 7 класс, Бином:
Одно ребро прямоугольного параллелепипеда в 3 раза больше другого и в 5 раз меньше третьего. Найдите измерения прямоугольного параллелепипеда, если площадь его поверхности равна 126 дм^2.
Похожие решебники
Популярные решебники 7 класс Все решебники
*К сожалению, временные проблемы с публикацией комментариев с мобильных устройств.