Упр.24.40 ГДЗ Лукашик 7-9 класс по физике (Физика)
Решение #1

Рассмотрим вариант решения задания из учебника Лукашик, Иванова 7 класс, Просвещение:
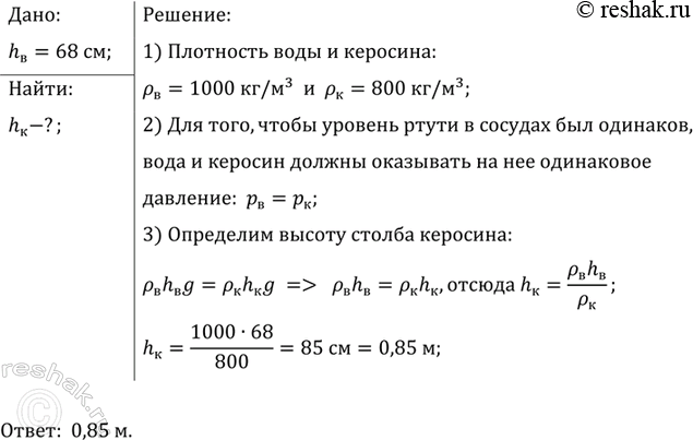
В сообщающихся сосудах находилась ртуть. Когда в правую трубку налили слой керосина высотой 34 см, то уровень ртути в левой трубке поднялся на 2 см. Какой высоты следует налить слой воды в левую трубку, чтобы ртуть в трубках установилась на одинаковом уровне (рис. 149)?
Популярные решебники 7 класс Все решебники
*К сожалению, временные проблемы с публикацией комментариев с мобильных устройств.