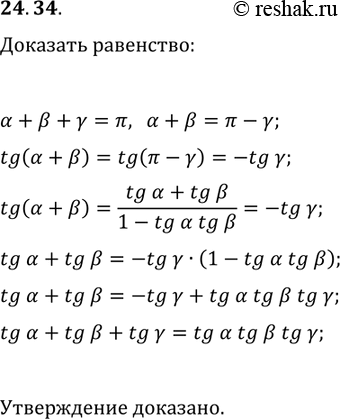
Упр.24.34 ГДЗ Мерзляк 10 класс Углубленный уровень (Алгебра)
Решение #1

Рассмотрим вариант решения задания из учебника Мерзляк, Номировский, Поляков 10 класс, Просвещение:
24.34. Докажите, что если ?, ? и ? — углы непрямоугольного треугольника, то tg(?)+tg(?)+tg(?)=tg(?)tg(?)tg(?).
Похожие решебники
Популярные решебники 10 класс Все решебники
*размещая тексты в комментариях ниже, вы автоматически соглашаетесь с пользовательским соглашением