Упр.24.16 ГДЗ Лукашик 7-9 класс по физике (Физика)
Решение #1
Решение #2

Рассмотрим вариант решения задания из учебника Лукашик, Иванова 7 класс, Просвещение:
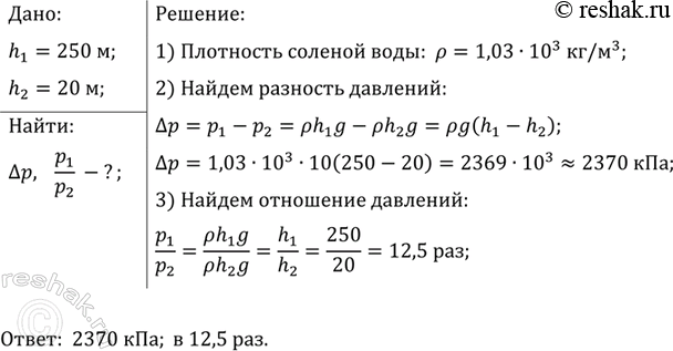
Рассчитайте давление воды: а) на самой большой глубине Тихого океана — 11 035 м; б) на наибольшей глубине Азовского моря — 14 м (плотность воды в нем принять равной 1020 кг/м3).
Популярные решебники 7 класс Все решебники
*К сожалению, временные проблемы с публикацией комментариев с мобильных устройств.