Упр.24.12 ГДЗ Мордкович Семенов 11 класс (Алгебра)
Решение #1 (Учебник 2025)
Решение #2 (Учебник 2022)

Рассмотрим вариант решения задания из учебника Мордкович, Семенов, Александрова 11 класс, Просвещение:
Найдите площадь фигуры, ограниченной графиками функций y = f(x), y = g(x) и прямой x = a, если:
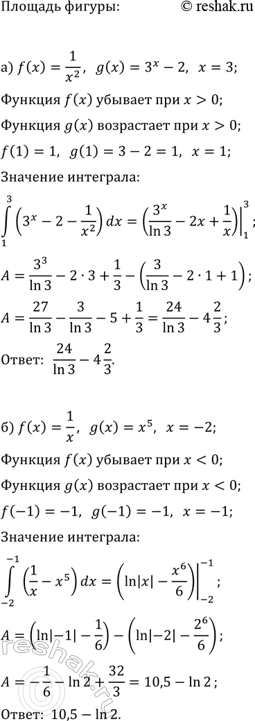
а) f(x) = 1 / x^2, g(x) = 3^x - 2, a = 3;
б) f(x) = 1 / x, g(x) = x^5, a = -2;
в) f(x) = 1 / x^(1/3), g(x) = 0,5x - 3,5, a = 1;
г) f(x) = 2 / (1 + x^2), g(x) = x^3, a = v3.
На рисунке 139 изображён график производной функции y=g(x). Укажите:
а) промежутки возрастания и убывания функции y=g(x);
б) точки максимума и минимума функции.
Похожие решебники
Популярные решебники 11 класс Все решебники
*К сожалению, временные проблемы с публикацией комментариев с мобильных устройств.