Упр.23.18 ГДЗ Лукашик 7-9 класс по физике (Физика)
Решение #1

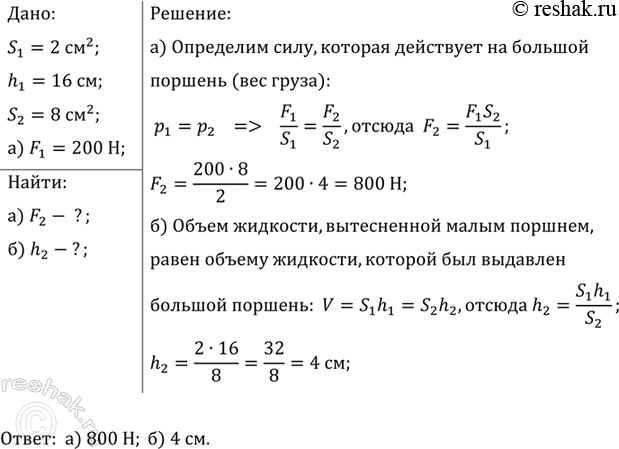
Рассмотрим вариант решения задания из учебника Лукашик, Иванова 7 класс, Просвещение:
Давление в гидравлической машине 400 кПа (рис. 130). На меньший поршень действует сила 200 Н. Площадь большого поршня 400 см2. Определите: а) показания динамометра В, сжимаемого большим поршнем; б) площадь меньшего поршня.
Популярные решебники 7 класс Все решебники
*К сожалению, временные проблемы с публикацией комментариев с мобильных устройств.