🔥ГДЗ под запретом?

Упр.229 ГДЗ Никольский Потапов 9 класс (Алгебра)

Решение #1

Изображение 229. В одной системе координат постройте графики функций у = х^4 и у = х^3.а) Сравните значения этих функций на промежутке (0; 1); (1; +бесконечность).б) При каких...
Дополнительное изображение

Решение #2

Изображение 229. В одной системе координат постройте графики функций у = х^4 и у = х^3.а) Сравните значения этих функций на промежутке (0; 1); (1; +бесконечность).б) При каких...
Дополнительное изображение

Рассмотрим вариант решения задания из учебника Никольский, Потапов 9 класс, Просвещение:
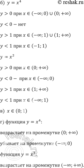
229. В одной системе координат постройте графики функций у = х^4 и у = х^3.
а) Сравните значения этих функций на промежутке (0; 1); (1; +бесконечность).
б) При каких значениях х значения каждой из данных функций больше 0? меньше 0? больше 1? меньше 1?
в) Существуют ли такие значения х, при которых значения функции у = х^3 больше соответствующих значений функции у = х^4?
г) На каком промежутке каждая из данных функций является возрастающей? убывающей?
*Цитирирование задания со ссылкой на учебник производится исключительно в учебных целях для лучшего понимания разбора решения задания.
*К сожалению, временные проблемы с публикацией комментариев с мобильных устройств.