Задание ЕГЭ 1 Параграф 22 ГДЗ Мякишев 10 класс (Физика)
Решение #1

Рассмотрим вариант решения задания из учебника Мякишев, Буховцев 10 класс, Просвещение:
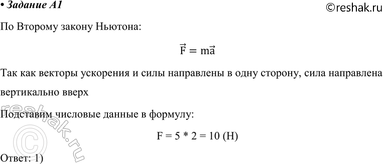
А1. Тело массой 5 кг движется вертикально вверх с ускорением 2 м/с2. Определите модуль и направление равнодействующей силы.
1) 10 Н; вертикально вверх
2) 60 Н; вертикально вниз
3) 60 Н; вертикально вверх
4) 10 Н; вертикально вниз
Похожие решебники
Популярные решебники 10 класс Все решебники
*К сожалению, временные проблемы с публикацией комментариев с мобильных устройств.