Задание 5 Параграф 21 ГДЗ Мякишев 10 класс (Физика)
Решение #1
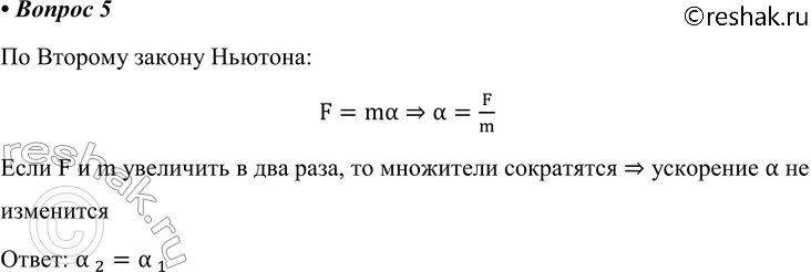
Решение #2

Рассмотрим вариант решения задания из учебника Мякишев, Буховцев 10 класс, Просвещение:
5. В инерциальной системе отсчёта сила F сообщает телу массой m ускорение а. Как изменится ускорение тела, если массу тела и действующую на него силу увеличить в 2 раза?
Похожие решебники
Популярные решебники 10 класс Все решебники
*К сожалению, временные проблемы с публикацией комментариев с мобильных устройств.