Упр.213 ГДЗ Мерзляк Полонский 5 класс (Математика)
Решение #1 (Учебник 2024)
Решение #2 (Учебник 2019)
Решение #3 (Учебник 2019)

Рассмотрим вариант решения задания из учебника Мерзляк, Полонский, Якир 5 класс, Просвещение:
Найдите сумму:
1) 76 м 39 см + 41 м 58 см; 5) 12 ч 24 мин + 9 ч 18 мин;
2) 4 км 238 м + 3 км 474 м; 6) 35 мин 17 с + 16 мин 35 с;
3) 64 м 86 см + 27 м 45 см; 7) 18 ч 42 мин + 14 ч 29 мин;
4) 16 км 527 м + 37 км 783 м; 8) 53 мин 32 с + 44 мин 56 с.
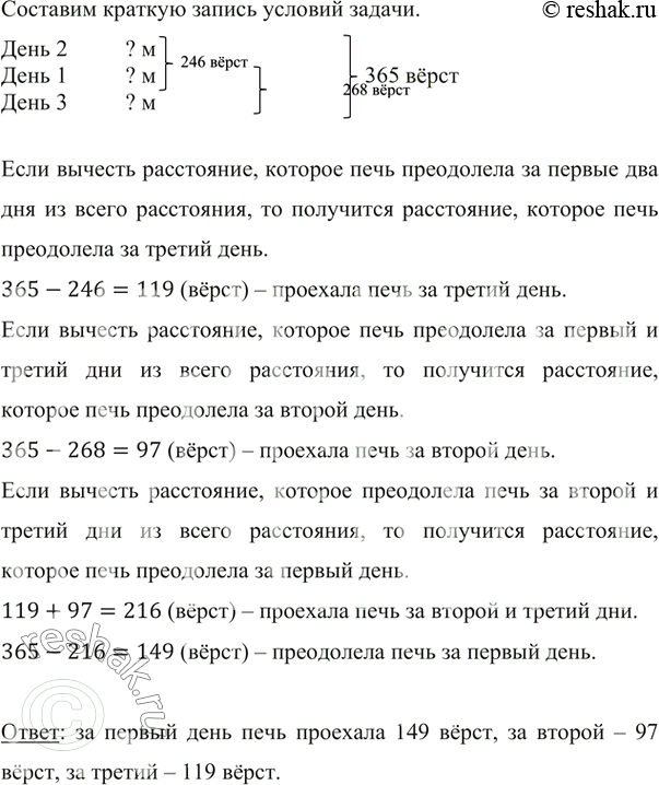
Расстояние между Тридевятым царством и Тридесятым государством, которое составляет 365 вёрст, Емеля преодолел на своей печи за три дня. (Верста — старинная русская мера длины, равная приблизительно 1 067 м.) За первые два дня он проехал 246 вёрст, а за первый и третий — 268 вёрст. Сколько вёрст проезжала печь каждый день?
Похожие решебники
Популярные решебники 5 класс Все решебники
*размещая тексты в комментариях ниже, вы автоматически соглашаетесь с пользовательским соглашением