Упр.209 ГДЗ Мерзляк Полонский 5 класс (Математика)
Решение #1 (Учебник 2024)
Решение #2 (Учебник 2024)
Решение #3 (Учебник 2019)
Решение #4 (Учебник 2019)

Рассмотрим вариант решения задания из учебника Мерзляк, Полонский, Якир 5 класс, Просвещение:
На одной полке было 17 книг, на второй — на 18 книг больше, чем на первой, а на третьей — на 6 книг больше, чем на первой и второй вместе. Сколько всего книг было на трёх полках?
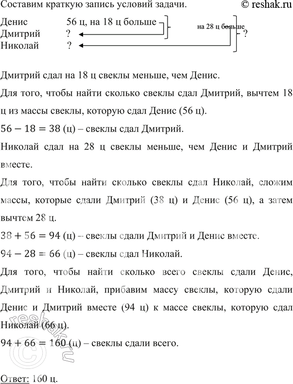
Денис, Дмитрий и Николай сдали на завод сахарную свёклу. Денис сдал 56 ц свёклы, что на 18 ц больше, чем Дмитрий. Вместе они сдали на 28 ц свёклы больше, чем Николай. Сколько всего центнеров сахарной свёклы они сдали?
Похожие решебники
Популярные решебники 5 класс Все решебники
*К сожалению, временные проблемы с публикацией комментариев с мобильных устройств.