🔥ГДЗ под запретом?

Параграф 21 Вопрос 3 ГДЗ Рудзитис Фельдман 8 класс (Химия)

Решение #1

Изображение 3. Перепишите приведённые ниже схемы реакций, вместо знаков вопроса напишите формулы соответствующих веществ, расставьте коэффициенты и поясните, к какому типу относится...

Решение #2

Изображение 3. Перепишите приведённые ниже схемы реакций, вместо знаков вопроса напишите формулы соответствующих веществ, расставьте коэффициенты и поясните, к какому типу относится...

Рассмотрим вариант решения задания из учебника Рудзитис, Фельдман 8 класс, Просвещение:
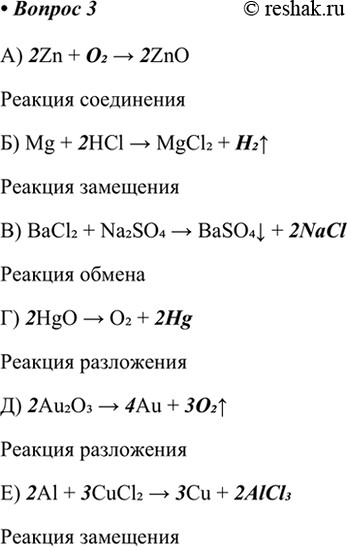
3. Перепишите приведённые ниже схемы реакций, вместо знаков вопроса напишите формулы соответствующих веществ, расставьте коэффициенты и поясните, к какому типу относится каждая из указанных реакций:
Zn + ? — > ZnO
Mg + HCl — > MgCl2 + ?
Au2O3 — > Au + ?
Al + CuCl2 — > Cu + ?
*Цитирирование задания со ссылкой на учебник производится исключительно в учебных целях для лучшего понимания разбора решения задания.
*К сожалению, временные проблемы с публикацией комментариев с мобильных устройств.