🔥ГДЗ под запретом?

Параграф 21 Вопрос 1 ГДЗ Рудзитис Фельдман 8 класс (Химия)

Решение #1

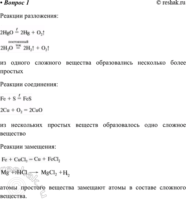
Изображение 1. Напишите по два уравнения каждого из известных вам типов химических реакций и объясните их с точки зрения атомно-молекулярного...

Рассмотрим вариант решения задания из учебника Рудзитис, Фельдман 8 класс, Просвещение:
1. Напишите по два уравнения каждого из известных вам типов химических реакций и объясните их с точки зрения атомно-молекулярного учения.
*Цитирирование задания со ссылкой на учебник производится исключительно в учебных целях для лучшего понимания разбора решения задания.
*К сожалению, временные проблемы с публикацией комментариев с мобильных устройств.