Упр.200 ГДЗ Рыбченкова Александрова 7 класс (Русский язык)
Решение #1 (Учебник 2023)
Решение #2 (Учебник 2018)

Рассмотрим вариант решения задания из учебника Рыбченкова, Александрова, Загоровская 7 класс, Просвещение:
200 Выполните задания.
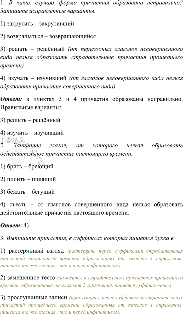
1. В каких случаях форма причастия образована неправильно? Запишите исправленные варианты. — 1) закрутить — закрутивший
2) возвращаться — возвращающийся
3) решать — решённый
4) изучать — изучивший
1) закрутить – закрутивший
2) возвращаться – возвращающийся
3) решать – решённый (от переходных глаголов несовершенного вида нельзя образовать страдательные причастия прошедшего времени)
4) изучать – изучивший (от глаголов несовершенного вида нельзя образовать причастие совершенного вида)
Ответ: в пунктах 3 и 4 причастия образованы неправильно. Правильные варианты:
3) решить – решённый
4) изучить – изучивший
2. Запишите глагол, от которого нельзя образовать действительное причастие настоящего времени.
1) брить
2) пилить
3) бежать
4) съесть
1) брить – бреющий
2) пилить – пилящий
3) бежать – бегущий
4) съесть – от глаголов совершенного вида нельзя образовать действительные причастия настоящего времени.
Ответ: 4)
3. Выпишите причастия, в суффиксах которых пишется буква е.
1) растерянный взгляд
2) замешанное тесто
3) прослуш..нные записи
4) занавеш..нное окно
1) растерянный взгляд (растерять, перед суффиксами страдательных причастий прошедшего времени, образованных от глаголов 1 спряжения, пишется та же гласная, что и перед инфинитивом)
2) замешенное тесто (замесить, в страдательных причастиях прошедшего времени, образованных от глаголов 2 спряжения, пишется суффикс –енн-)
3) прослушанные записи (прослушать, перед суффиксами страдательных причастий прошедшего времени, образованных от глаголов 1 спряжения, пишется та же гласная, что и перед инфинитивом)
4) занавешенное окно (занавесить, в страдательных причастиях прошедшего времени, образованных от глаголов 2 спряжения, пишется суффикс –енн-)
Ответ: 2), 4)
4. Выпишите слова с одной буквой и.
1) призна..ый художник
2) неревяза..ая рука
3) трава подстриже..а
4) назва..ый брат
1) признанный художник (в суффиксах страдательных причастий прошедшего времени пишется удвоенная нн)
2) перевязанная рука (в суффиксах страдательных причастий прошедшего времени пишется удвоенная нн)
3) трава подстрижена (в суффиксах кратких страдательных причастий прошедшего времени пишется одна н)
4) названый брат (словарное слово)
Ответ: 3), 4)
5. На каком основании в причастии переплавленный (металл) следует писать ни? Запишите причастие, графически обозначая орфограмму и условие её выбора.
1) есть приставка
2) есть зависимые слова
3) есть суффиксы -ова- (-ева-), -ирова-
4) образовано от бесприставочного глагола совершенного вида
- переплавленный (металл)
В данном причастии следует писать удвоенную нн, так как:
1) оно образовано от глагола совершенного вида «переплавить» (что сделать?)
2) в нём есть приставка пере-
6. Выпишите предложения, в которых причастие является сказуемым, подчеркните в них грамматическую основу.
1) Шахматные фигуры расставлены.
2) Он нарочно ступил на груду веток, сложенных у сарая.
3) Сидел я с автоматом у догоравшего костра.
4) Сергей был восхищён роскошью южной природы.
1) Шахматные фигуры расставлены. (краткое причастие является сказуемым)
2) Он нарочно ступил на груду веток, сложенных у сарая. (полное причастие с зависимым словом (причастный оборот) является определением)
3) Сидел я с автоматом у догоравшего костра. (полное причастие является определением)
4) Сергей был восхищён роскошью южной природы. (краткое причастие является сказуемым)
Ответ: 1), 4)
200 Сравните пары предложений. Какие из них являются двусоставными, какие — односоставными? В каких предложениях выделенные слова обозначают признак действия, поясняют глаголы и являются обстоятельствами, в каких — обозначают эмоциональное состояние человека, состояние окружающей среды и являются главным членом односоставного предложения?
Солнце весело играет на талом снеге. — Сегодня мне весело.
Гостей тепло встретила бабушка. — На улице тепло.
Солнце весело (обозначает признак действия, поясняет глагол, обстоятельство) играет на талом снеге. (Предложение двусоставное) Сегодня мне весело (обозначает эмоциональное состояние человека, является главным членом предложения). (Предложение односоставное)
Гостей тепло (обозначает признак действия, поясняет глагол, обстоятельство) встретила бабушка.
На улице тепло (обозначает состояние природы, является главным членом предложения). (Предложение односоставное)
Популярные решебники 7 класс Все решебники
*размещая тексты в комментариях ниже, вы автоматически соглашаетесь с пользовательским соглашением