Упр.2.71 ГДЗ Дорофеев Суворова 7 класс (Алгебра)
Решение #1

Рассмотрим вариант решения задания из учебника Дорофеев, Суворова, Бунимович 7 класс, Просвещение:
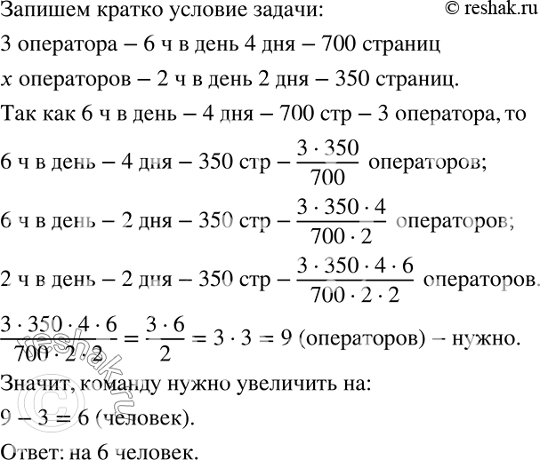
Команда из трёх операторов, работая по 6 ч в день, за 4 дня набрала на компьютере 700 страниц рукописи. Оставшиеся 350 страниц требуется набрать за 2 дня, причём компьютерный зал будет предоставляться только на 2 ч в день. На сколько человек нужно увеличить команду, чтобы она смогла выполнить эту задачу?
Популярные решебники 7 класс Все решебники
*размещая тексты в комментариях ниже, вы автоматически соглашаетесь с пользовательским соглашением