Упр.2.68 ГДЗ Дорофеев Суворова 7 класс (Алгебра)
Решение #1

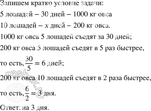
Рассмотрим вариант решения задания из учебника Дорофеев, Суворова, Бунимович 7 класс, Просвещение:
В конноспортивной школе на 5 лошадей за 30 дней расходуется 1000 кг овса. На сколько дней хватит 200 кг овса для 10 лошадей при той же норме?
Популярные решебники 7 класс Все решебники
*К сожалению, временные проблемы с публикацией комментариев с мобильных устройств.