🔥ГДЗ под запретом?

Упр.2.4 ГДЗ Виленкин Жохов 5 класс Часть 1, Просвещение (Математика)

Решение #1 (Учебник 2023)

Изображение Бабушка с внучкой собирали землянику на солнечной поляне. Сколько граммов ягод они собрали вместе, если внучка собрала 1 кг 450 г земляники, а бабушка - на 800 г...

Решение #2 (Учебник 2023)

Изображение Бабушка с внучкой собирали землянику на солнечной поляне. Сколько граммов ягод они собрали вместе, если внучка собрала 1 кг 450 г земляники, а бабушка - на 800 г...

Рассмотрим вариант решения задания из учебника Виленкин, Жохов, Александрова 5 класс, Просвещение:
Бабушка с внучкой собирали землянику на солнечной поляне. Сколько граммов ягод они собрали вместе, если внучка собрала 1 кг 450 г земляники, а бабушка - на 800 г больше?

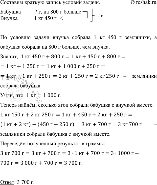
Составим краткую запись условий задачи.
Бабушка ? г, на 800 г больше
Внучка 1 кг 450 г
По условию задачи внучка собрала 1 кг 450 г земляники, а бабушка собрала на 800 г больше, чем внучка.
Значит, 1 кг 450 г+800 г=1 кг+450 г+800 г=
=1 кг+1 250 г=1 кг+1 000 г+250 г=
=1 кг+1 кг+250 г=2 кг+250 г=2 кг 250 г – земляники собрала бабушка.
Учли, что 1 кг=1 000 г.
Теперь найдём, сколько ягод собрали бабушка с внучкой вместе.
1 кг 450 г+2 кг 250 г=1 кг+450 г+2 кг+250 г=(1 кг+2 кг)+(450 г+250 г)=3 кг+700 г=3 кг 700 г – земляники собрали бабушка с внучкой вместе.
Переведём полученный результат в граммы:
3 кг 700 г=3 кг+700 г=3•1 кг+700 г=3•1000 г+700 г=3 000 г+700 г=3 700 г.
Ответ: 3 700 г.

*Цитирирование задания со ссылкой на учебник производится исключительно в учебных целях для лучшего понимания разбора решения задания.
*К сожалению, временные проблемы с публикацией комментариев с мобильных устройств.